>

Audio Video Converters - Aioss cctv

Go to content

Main menu

Audio Video Converters

Home Theater
 
 

Digital Audio to Digital Audio Converters      

Digital Coax Audio to Optical Audio Converter

With this digital audio converter, you are able to transform an RCA coaxial (S/PDIF) digital audio signal into a toslink optical digital audio signal. Whether it is a DVD player, sound card, or any other type of device with a coaxial digital (S/PDIF) output, this converter will allow a direct and easy conversion to a digital amplifier or recorder with an optical input. The translation from coaxial to optical is so accurate with this converter that you will be amazed at the clarity and quality of the sound.

Features

  • Transforms RCA coaxial digital audio (S/PDIF) signal to a toslink optical digital audio signal

  • Allows conversion between the most common digital audio (S/PDIF) interfaces and formats

  • Connects any device with a coaxial digital (S/PDIF) output to one with a optical input

  • AC/DC adapter is required and included

 
 

Optical Audio to Digital Coax Audio Converter

With this digital audio converter, you are able to transform an optical digital audio signal into a RCA coaxial (S/PDIF) digital audio signal. Whether it is a DVD player, sound card, or any other type of device with a optical digital output, this converter will allow a direct and easy conversion to a digital amplifier or recorder with an coaxial (S/PDIF) input. The translation from optical to coaxial is so accurate with this converter that you will be amazed at the clarity and quality of the sound.

Features

  • Transforms toslink optical digital audio signal to an RCA coaxial digital audio (S/PDIF) signal

  • Allows conversion between the most common digital audio interfaces and formats

  • Connects any device with an optical digital output to one with a RCA coaxial (S/PDIF) input

  • AC/DC adapter is required and included

 
 

2 Digital Audio, 2 Toslink Audio Input to 4 Analog Audio Output Converter

A quick and easy way to convert digital audio output into high quality stereo analog sound. This device is ideal for interfacing between digital audio/video devices with analog amplifiers or self-powered speakers. This converter works with any playback source with an optical Toslink cable or coaxial digital audio output.

Features

  • Input: 2 x Digital Audio, 2 x Toslink Audio

  • Output: 4 x Analog Audio, 1 x Digital Audio, 1 x Toslink, 1 x 3.5mm Headphone, 1 x 6.3mm Headphone

  • Provides line loop out

  • Power: 12V 0.2A

 
 

RCA Stereo Audio to Digital Audio Converters      

RCA Stereo Audio to Digital Coax and Optical Audio Converter

RCA stereo audio to digital coax and optical audio converter is used to convert analog audio to digital audio signals. Typical applications consists with newer televisions or displays with digital audio that need to be hooked up to older devices with analog audio, such as VCRs and karaoke machines. Take your analog device and plug in your RCA stereo audio connection into the converter. The RCA stereo audio to digital coax and optical audio converter will switch the analog signal and output it on the other end to either a digital coax signal or a toslink digital optical audio signal. The converter box also features a switch to change the variable sample rate of 48KHz for optimum audio fidelity.

Features

  • Supports uncompressed 2-channel LPCM (Linear Pulse Code Modulation) digital audio signal output

  • Has an output sampling rate of 48KHz

  • Provides electromagnetic-noise-free transmission

  • Easy to install and operate

  • Audio Output: Coaxial or Toslink digital audio

  • Audio Input: L/R Stereo (RCA)

 
 

Digital Audio to RCA Stereo Audio Converters      

Digital Coax and Optical Audio to RCA Stereo Audio Converter with Digital Loopout Function

Aios digital coax and optical audio to RCA stereo audio converter is used to convert digital audio to analog audio signals. Used with applications such as older televisions or other electronic devices that do not have digital audio inputs. Take your digital audio device (such as a DVD Player) and plug in your digital audio (S/PDIF) connection into the converter box. The other end of this converter box will have an analog output that goes into your television or any analog input device. This converter also features the option for a digital loopout. This option would allow you to connect to another analog input device. An example would be to connect a home theater system or extra speakers to go along with your television.

Features

  • Converts digital coax and optical audio to RCA stereo audio

  • The converter is a DAC (Digital to Analog Converter), allowing for audio signal conversion with no degradation, and supporting variable sampling rates for maximum fidelity

  • With no signal or signal format error LED indicator

  • 2 inputs: digital coax or optical audio

  • 1 output: RCA stereo audio

 
 

Composite / S-Video to VGA Converters      

RCA (Composite Video) and S-Video to VGA Converter Box with Widescreen Support

The Composite Video/S-video to VGA converter box from Aios will output a device's (DVD player, videogame console) composite or s-video signal to a VGA display device, such as a PC monitor. A VGA input is also included if you want to connect a VGA device to another VGA display device. An AC power adapter is included to power the unit. This converter box also includes widescreen support to bring high-quality theater-style video entertainment into your own home. By providing cross-format connectivity capabilities, the converter box gives greater versatility and flexibility to all your video devices, saving you money by eliminating the need to purchase extra devices.

Features

  • Composite Video Input Interface: RCA

  • Inputs: 1x Composite Video, 1x S-Video, and 1 X VGA

  • Output: 1x VGA

  • Switch between the 3 inputs and output one to VGA

  • The VGA input is passed through the VGA output without any processing

  • Supports both PAN / NTSC are supported

  • 4:3 Resolution: 800 x 600 @ 60Hz, 800 x 600 @ 75Hz, 1024 x 768 @ 60Hz, 1280 x 1024 @ 60Hz, 1600 x 1200 @ 60Hz

  • 16:9 / 16:10 Resolution: 1280 x 720 @ 60Hz, 1366 x 768 @ 60Hz, 1440 x 900 @ 60Hz, 1600 x 900 @ 60Hz, 1680 x 1050 @ 60Hz, 1920 x 1080 @ 60Hz, 1920 x 1200 @ 60Hz

 
 

BNC / S-Video to VGA Converters      

BNC (Composite Video) and S-Video to VGA Converter Box with Widescreen Support

The BNC Composite Video/S-video to VGA converter box from Aios will output a device's (CCTV Cameras, DVRs) composite or s-video signal to a VGA display device, such as a PC monitor. A VGA input is also included if you want to connect a VGA device to another VGA display device. An AC power adapter is included to power the unit. This converter box also includes widescreen support to bring high-quality theater-style video entertainment into your own home. By providing cross-format connectivity capabilities, the converter box gives greater versatility and flexibility to all your video devices, saving you money by eliminating the need to purchase extra devices.

Features

  • Composite Video Input Interface: BNC

  • Inputs: 1 x BNC (Composite Video), 1 x S-Video, 1x VGA

  • Output: 1x VGA

  • Switch between the 3 inputs to output them to VGA

  • The VGA input passes through the VGA output without any processing

  • Support both PAL / NTSC

  • Support wide screen LCD

  • Supports 4:3, 16:9, and 16:10 wide screen with output VGA resolutions up to WSXGA 1680 x 1050

  • Supports VGA resolutions: 800 x 600 @ 60Hz, 800 x 600 @ 75Hz, 1024 x 768 @ 60Hz, 1280 x 1024 @ 60Hz, 1280 x 720 @ 60Hz, 1440 x 900 @ 60Hz, 1600 x 900 @ 60Hz, 1680 x 1050 @ 60Hz

 
 

HDMI to HDMI with Audio Extractor      

HDMI to HDMI Audio Extractor Toslink S/PDIF, Composite Audio L/R

Expand the functionality of your home theater system with the HDMI to HDMI Audio Extractor from Aios. The device takes the audio from your HDMI source and extracts out to Toslink S/PDIF or Right / Left composite audio. Typical use would be to split the HDMI audio to a sound bar or audio receiver. Audio modes supported include ADV (Advanced Audio), 2.0ch, and 5.1ch.

Features

  • HDMI to HDMI with Audio Extractor

  • Output Audio: SPDIF + R/L analog

  • Full HD 1080p, 3D and 4K x 2K support

  • HDMI Resolution: 4K x 2K, 3D, 1080p, 1080i, 720p, 576p, 576i, 480p, 480i

  • Video Color: 24bit, deep color 30bit, 36bit

  • EDID Settings

  • Audio Return Channel (ARC): Allows user to have one connection between TV to audio receiver or sound bar. Send video to the TV with an HDMI cable and the same HDMI cable sends audio from TV back down the same cable.

  • Audio Mode: ADV / 2.0CH / 5.1CH

  • No Loss of quality

  • Easy to install

 
 

HD / 3G-SDI Converters      

SDI to HDMI Converter with SDI Repeater (Up to 300 Meters)

Convert SDI signals to HDMI and daisy chain multiple units to display onto multiple or more displays. Constructed with a durable aluminum housing for installation in any application, this converter can detect the SDI input resolution of any device and output the correct resolution onto any HDMI display. A built-in repeater allows you to daisy chain multiple SDI devices up to 300 meters. The converter supports 5-30 volt inputs to support a wide range of devices.

Features

  • Input

  • 1 x BNC supporting SD/HD/3G-SDI

  • Output

  • 1 x BNC supporting SD/HD/3G-SDI

  • 1 x HDMI

  • 2 x RCA (Audio R/L)

  • SDI Resolution / Timing Support

  • SD-SDI: SMPTE 259M-C, 270 Mbit/s

  • HD-SDI: SMPTE 292M, 1.485 & 1.485/1.001 Gbit/s

  • 3G-SDI: SMPTE 424M/425M-AB, 2.970 & 2.970/1.001 Gbit/s

  • HDMI Resolution / Timing Support

  • 480i, 720p@50/59.94/60

  • 1080i@50/59.94/60

  • 1080p@23.98/24/25/29.97/30/50/59.94/60

  • Gamma selection

  • Daisy Chain Distance

  • 3G-SDI up to 1000ft (300 meter) per cascade

  • Power: DC5V, 1.5A

Example Diagram

 
 

HDMI to SD-SDI / HD-SDI / 3G-SDI Converter with 2 Outputs

Convert HDMI input sources to broadcast quality SD-SDI / HD-SDI / 3G-SDI. The HDMI to SDI converter takes in 1 HDMI source and outputs to up to 2 SDI displays. The converter supports resolutions up to 1080p and comes in a metal enclosure for durability. Can be installed and used in a wide variety of broadcast applications.

Features

  • Convert HDMI input sources to SDI

  • 1 x HDMI to 2 x SDI

  • Support for SD-SDI / HD-SDI / 3G-SDI

  • Supports resolutions up to 1080p

  • 5V/1A power adapter included (can support voltages from 5V-36V)

  • Metal enclosure for durability

 
 

HDMI / AV / VGA to SDI / HD / 3G-SDI Converter

The HDMI,VGA & AV to SD/HD/3G-SDI converter allows conversion of HDMI,VGA or AV signals to SD/HD/3G-SDI. This device also integrates and converts CABS or VGA audio signals and embeds them to a SDI signal. Supports resolutions up to 1920x1080 at 60Hz.

Features

  • Supports all types of SDI resolutions

  • SMPTE 425M (A level and B level), SMPTE424M, SMPTE292M, SMPTE259M-C

  • Carries 2 channel SDI signal out

  • Automatically detects HDMI EDID information and adapts to fit ideal HDMI mode

  • VGA output format can be set to 720p/1080p

  • Automatically embed SDI audio signal to HDMI signal

  • Selectable output signal (HDMI, VGA or AV)

 

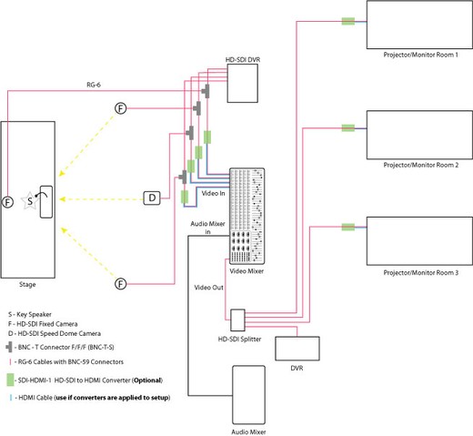
Application Diagram

 
 

SD-SDI / HD-SDI / 3G-SDI to HDMI Converter for True 3G / 1080p

SD/HD/3G-SDI to HDMI Converter is the newest revision HD-SDI conversion line incorporating SD/HD-SDI single or dual link mode conversion scaled to HDMI. Resolutions of up to 1080p are supported over the HDMI link for those that want true "High Definition" (or HD). Supports HD-SDI with embedded audio and outputs a full HDMI video and audio signal. Performance has been greatly enhanced due to an upgraded scaler onboard; allowing for new features such as: Genlock, Color, and Gamma Correction, Noise Reduction, Detail Enhancement, Aspect Ration Selection, Pattern Generator Mode, and Multiple Language menu support.

Features

  • 10-bit resolution for greater precision and dynamic range

  • Proprietary 10-bit motion adaptive video de-interlacing with edge interpolation for HD/SD formats

  • Advanced noise reduction and detail enhancement

  • Max. active image size of 2048 samples x 2048 lines PBP processing for various combinations of video and graphics with alpha blending

  • Fully integrated sprite based multi-plane OSD controller

  • Frame rate conversion to/from any refresh rate

  • Pattern mode w/color bars & cross hatch patterns

  • Color correction

  • Noise reduction

  • Detail enhancement

  • Brightness adjustment

  • Gamma selection

  • Aspect ratio select

  • Custom Timing output mode

  • French/English menu set

  • RS-232 upgradeable firmware

  • RS-232 and/or IR Control

  • Genlock onboard

  • Audio transfer from HD-SDI to HDMI

  • For broadcasting 3G/1080p

  • Supports SMPTE 425M (A level and B level),SMPTE424M,SMPTE292M,SMPTE259M-C

 

Application Diagram
Example Diagram

 
 

SDI to HDMI / RCA / VGA out Converter with Loop Out

SDI-HDMI-AVGA converts a single channel SDI to HDMI,VGA, or AV(CVBS) signal. This provides a convenient way for many older devices convert to an SDI signal. This converter also automatically embeds the SDI Audio signal into an HDMI signal. This converter supports multiple resolutions up to 1920 x 1080 @60HZ and ensures high compatibility with name brand PCs and HDTV.

Features

  • Supports all SDI resolutions:

  • SD-SDI: 480i, 576i

  • HD-SDI: 720p 24/25/30/50/59.94/60, 1080i all frame rates, 1080p all frame rates

  • 3G-SDI: 1080p all frame rate

  • 1 Channel SDI Signal Loop Out

  • Supports OSD menu operation

  • Automatically detects HDMI EDID information

  • Supports all formats asymmetric conversion

  • Signal loss blue screen warning

  • VGA output format: 720p/1080p

  • Automatically embedded SDI audio signal to HDMI signal

  • Selectable user output format (HDMI, VGA, AV)

  • Intelligent adaptation of PAL/NTSC

  • Includes a power adapter and remote controller

 

Application Diagram

 
 

SD / HD / 3G-SDI to Component Video out Converter with Loop out

SDI-RGB-1 is designed to convert SDI to a YPbPr signal while also synchronizing the audio. This converter allows users to have a digital video transmission without analog conversion distortion. This device is compliant to different SDI signal rates such as 480i/480p/576p/720p/1080i/1080p.

Features

  • Supported SDI Resolution:

  • SD-SDI: 480i, 576i

  • HD-SDI: 720p 24 / 25 / 30 / 50 / 59.94 / 60, 1080i (all frame rate), 1080p (all frame rate)

  • 3G-SDI: 1080p (all frame rate)

  • 1 Channel SDI Loop Out

  • 1 YPBPR Out and 1 Stereo Audio Out

  • Supports all SDI resolution:

  • SD-SDI: 480i, 576i

  • HD-SDI:

  • 720p 24/25/30/50/59.94/60

  • 1080i 50/59.94/60

  • 1080p 23.98/24/25/29.97/30

  • 3G-SDI: 1080p 50/59.94/60

  • Supports OSD menu operation

  • Auto-adaptive to optimum display mode

  • Supports all format of asymmetric conversion

  • Supports blue screen alarm to signal loss

  • Remote control

  • Supports user to force output mode

 

Application Diagram

 
 

SDI to VGA and Audio Converter with Scaler

SDI-VGA-3 converts a single channel SDI to a VGA signal. This converter will output the audio embedded in the SDI signal. This converter supports multiple resolutions up to 1920 x 1080 @60HZ

Features

  • Converts SDI to VGA w/audio

  • Input resolutions:

  • SD-SDI: 480i, 576i

  • HD-SDI: 720p 50/60 fps, 1080i 50/60fps, 1080p 24/25/30 fps

  • 3G-SDI: 1080p 50/60fps

  • Output resolutions:

  • 800x600 60Hz

  • 1024x768 60Hz

  • 1280x720 60Hz

  • 1360x768 60Hz

  • 1920x1280 60Hz

  • 3.5mm audio out

  • Audio dynamic range: 97-103dB

  • 1 channel SDI loop out

  • Supports OSD

  • Supports all formats asymmetric conversion

  • Signal loss blue screen warning

  • VGA output format: 720p/1080p

  • Intelligent adaptation of PAL/NTSC

 


 
 

BNC to HDMI Converters      

BNC to HDMI 1080p Converter with Scaler

If you've ever needed to convert standard BNC signals to HDMI, then this is the solution. The BNC-HDMI-1 takes in BNC type devices, such as security cameras and outputs to HDMI displays with support up to 1080p. Built-in technology allows the converter to display images more efficiently without noise or distortion. A scaler is also included to scale video up to 1080p, providing better image quality than standard display outputs.
Note: This converter will not convert HD-TVI, CVI, or AHD signals since those are not in NTSC.

Features

  • Input from BNC connection

  • Motion optimization displays high speed motion graphics seamlessly and with clarity

  • Color optimization improves colors display to display images with more clarity

  • Digital noise reduction sharpens details in graphics for clearer images

  • Automatic scaler scales standard 480p BNC signals to HD 1080p signals

  • Detects and switches between PAL / NTSC automatically

  • Outputs to HDMI monitor or capture card via HDMI jack

  • HDMI signal is HDCP compliant

  • Supported Screen Ratios: 4:3 and 16:9

  • High Definition output: 720p / 1080p

  • 5V 1A power supply included

 

Note: This unit does not support audio
Example Diagram

 
 

VGA to HDMI Converters      

VGA and Component Video, Stereo Audio to HDMI Converter

This VGA and Component Video to HDMI Converter Box will convert VGA video signals into HDMI signals, allowing you to display VGA and component video on HDTV's and other HDMI display devices. With this box, you can connect your computer, DVD/VHS player, gaming consoles, etc., to HDTV's, providing greater flexibility with your video display devices to increase your system's overall technical and economic efficiency. Through the use of this box, you will immerse yourself in brilliant graphics and stunningly realistic video.

Features

  • VGA / Component Video to HDMI Video Converter

  • Input: 3.5mm Stereo, VGA, Component Video

  • Output: HDMI

  • Converts either VGA or Component Video to HDMI, with stereo audio

  • Accessories: includes VGA & 3.5mm stereo cables

  • VGA Resolution Support:

  • 60Hz: 640 x 480, 800 x 600, 1024 x 768, 1280 x 720, 1280 x 768, 1280 x 960, 1280 x 1024, 1360 x 768, 1366 x 768, 1400 x 1050, 1440 x 900, 1600 x 900, 1680 x 1050, 1920 x 1080

  • Component Video Support:

  • 480i @ 60Hz, 480p @ 60Hz, 576i @ 50Hz, 576p @ 50Hz, 720p @ 50/60Hz, 1080i @ 50/60Hz, 1080p @ 50/60Hz

  • HDMI output: 720p, 1080p

  • Power Adapter: DC5V, 1A

 

Typical Applications:

  • Converting VGA/component video signals to HDMI video signals.

  • Connecting computers, DVD/VHS players, gaming consoles, etc. to HDTV's.


 
 

VGA and Stereo Audio to HDMI Converter

This VGA and Stereo Audio to HDMI Converter Box will convert VGA video signals into HDMI signals, allowing you to display VGA video on HDTV's and other HDMI display devices. With this box, you can connect your computer, DVD/VHS player, gaming consoles, etc., to HDTV's, providing greater flexibility with your video display devices to increase your system's overall technical and economic efficiency. Through the use of this box, you will immerse yourself in brilliant graphics and stunningly realistic video.

Features

  • Converts VGA and 3.5mm Stereo to HDMI

  • Toggle switch for either 720p or 1080p output

  • Upscales VGA to HDMI 720P or 1080P

  • Compatible with computer monitors up to 1080p

  • For TV sets at 1080p, picture xwidth and height adjustments on the TV side may be needed. For TV's that don't allow picture size adjustments, please use SB-AV-VGA-HDMI2 instead.

  • PC VGA Resolution inputs:

-1920*1200 @ 60Hz
-1920*1080 @ 60Hz
-1680*1050 @ 60Hz
-1400*1050 @ 60Hz
-1440*900 @ 60Hz
-1360*768 @ 60Hz
-1280*960 @ 60Hz
-1280*800 @ 60Hz
-1280*720 @ 60Hz
-1024*768 @ 60Hz/75Hz
-800*600 @ 60Hz/75Hz
-640*480 @ 60Hz/75Hz

  • HDMI 1.3 and HDCP Compliant

  • Includes 5V power supply

 

Important Notice:

For 1080 resolution, the TV must support 1080p. If the VGA output is 1920x1080, then the refresh rate must be exactly 60Hz. If your video source cannot do this, then try setting the VGA output to 1280x720 or below for maximum compatibility.


 
 

HDMI to VGA Converters      

HDMI to VGA and Stereo Audio Converter

The HDMI to VGA and stereo audio converter box will convert HDMI audio and video signals into VGA and stereo audio signals, allowing you to display HDMI video on VGA display devices. With this box, you can connect your DVD, Blu-ray, gaming consoles, etc., to VGA displays, providing greater flexibility with your video display devices.

Features

  • Converts HDMI to VGA and 3.5mm Stereo

  • Toggle switch for either 720p or 1080p input

  • Scales HDMI to VGA

  • Automatic HDCP Detection

  • Includes 5V power supply

 



 
 

VGA to Composite / S-Video Converters      

VGA to (RCA Composite Video / S-Video / VGA) Converter Box

The VGA to (RCA Composite Video/S-Video/VGA) converter box will output a computer's VGA signal to a standard television. The unit supports both RCA (lower quality) or S-Video (higher quality). An extra VGA output is also included if you want to display the output on a PC monitor as well. A power adapter is not needed because the supplied USB cable will provide the necessary power for the unit.

Features

  • Outputs a computer's VGA display onto regular television sets

  • Input: VGA

  • Output: S-Video, RCA Composite Video, VGA pass-thru

  • Supported resolutions: 640x480 60/72/75/85Hz, 800 x 600 60/75Hz, 1024x768 60/75Hz,1280x1024 60Hz

  • Does not support VGA at 720p or 1080p. Recommendation to set VGA source resolution to supported resolutions if possible

  • Simultaneous output of RCA/S-Video/VGA

  • Adjustable lightness, hue, contrast, saturation, and color

  • Unit is powered by included USB cable

 



 
 

Composite to HDMI Converters      

RCA Composite Video / S-Video to HDMI 720p / 1080p Upscale Converter

Have a device that only supports Composite RCA or a S-Video connection and need to hook it up to a television that only supports HDMI?Aios has the solution for you. Use our composite RCA video and S-Video to HDMI upscale converter to display your devices to your television with ease, while upscaling the picture from 720p to 1080p. Perfect for satellite or cable boxes that only have composite or S-Video outputs.

Features

  • Up-scales Composite Video or S-Video up to full HD 1080p

  • HDMI output can be selected at 720p/60Hz or 1080p/60Hz

  • NTSC and PAL is automatically detected and adjusted

  • Composite Video and S-Video can stay simultaneously connected and can be selected as the input by the switch button

  • Settings of input signal and output resolution is auto-stored when powered on again

  • Composite Video and S-Video share an audio input

 



 
 

HDMI to Composite Converters      

HDMI to RCA Composite Video and Audio Converter

HDMI to Composite Video Converter allows you to display the media content from HDMI-only digital devices such as Blu-ray players, gaming consoles, etc to analog display devices such as older televisions and monitors. This device also has the ability to switch from NTSC or PAL formats. The output is to Composite Video so you can plug it into various analog display equipment and setups.

Features

  • Convert an HDMI signal to PAL/NTSC video signal output by video processing

  • Bypass output HDMI high definition signal loss

  • Automatic HDCP detection and bypasses HDCP key

  • Converts the HDMI digital audio into analog stereo by the DAC processing

  • Most advanced video processing technique to enhance process of brightness, contrast, color of the image

  • High quality scaling technology for progressive input resolutions

  • 5V power adapter included

 



 
 

HD-TVI / AHD / CVBS to HDMI Converters      

HDMI to RCA Composite Video and Audio Converter

Designed to convert HD-TVI, AHD, and CVBS camera signals to HDMI, the converter can be used for applications that require one camera feed to be displayed to a HDMI display, while also retaining the DVR and feeds separate on the BNC loopout. This essentially acts as a local display for one camera feed that acts independently from the DVR display itself.

Features

  • Great for converting a security camera from HD-TVI, AHD, CVBS security signal to a HDMI compatible monitor

  • Compatible with HD-TVI, AHD, and CVBS cameras

  • Up to 2MP support

  • HDMI video output

  • Includes a BNC loopout for outputting to an additional display or recording device

  • 12V DC 1A power adapter included

 


Product Diagram

 
 
SEARCH
Back to content | Back to main menu